字體:小 中 大 |
|
|
|
| 2024/07/10 10:08:27瀏覽605|回應0|推薦0 | |
這次完全是國文媽「夯枷」(台),還記得,會考當週(5/13星期一)晚飯後,國三彬正埋頭刷題,國文媽閒閒沒事上網瀏覽”可能就讀”的高中網站,隨口說了句「哇!有很多報到時可以選的特殊班耶~」那時,國三彬低著頭翻著書,邊寫題邊問了問有哪些班級,也就沒有多說什麼……(風雨前的寧靜)
果然,會考後的壓力釋放還真不容小覷~國三彬才剛考完就不安於室,竟重提舊事說「我想報名雙語實驗班」! 啥毀?不要吧……安安分分讀書不好嗎?
(媽)「那很難耶,報告很多,你有辦法嗎?」 (彬)「沒辦法就學到會啊!」(老媽os:你是多有空!) (媽)「雙語班搭配”農工醫”類組,你要讀文組耶?」 (彬)「我社會選修可以靠自己努力或者去補習班加強啊!」(老媽os:別小看社會科好嗎?) (媽)「裡面的學生應該都很強,你有很厲害嗎?」 (彬)「我目前不夠厲害,但是如果大家都強,我在裡面也會跟著慢慢變強,三年後也比在其它環境的自己還要優秀啊!」(老媽扶額頭暈站不穩……)
一連串問答果然呈現出國三彬的腦迴路,這孩子從以前就不畏難,沒有預期心理但是總想從環境中累積實力,不自大也沒在怕~。
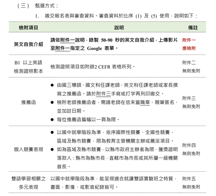
國文媽認命下載報名簡章,看看需要哪些資料:1.英文自我介紹(應附) 2. B1以上英檢(無免) 3.推薦函(無免) 4.個人競賽表現(無免) 5.雙語學習相關之多元表現(無免)。 唉~狗藍盧此~(果然如此),若要認真面對,免不了又是一項挑戰啊!扣掉國中時期這個書呆子"絕對沒有”的4、5兩項,看來,目前也只能朝1到3項下手了。
@第一項:英文自我介紹影片(50-90sec)。 國三彬在英語家教有計劃的長期培訓下,寫作能力有持續的努力累積,所以看著簡章要求寫出一篇英語自我介紹短文並不會太困難。沒想到……讓這孩子感到壓力的,反而是拍影片時口語聲調的抑揚頓挫要求。這孩子無論怎麼唸都咬舌卡住不流暢,口音極度”台客呆”+”大德頭”,國文媽只好一字一字、一句一句、一段一段……陪著這孩子念到通順,念到口熟,直到幾乎把文稿倒背如流才肯罷休,終於完成了一段磕磕絆絆的影片。兒啊,你這款呆若木雞的口音,在舌粲蓮花的雙語班中應該是吉祥物一般的存在啊!(這影片值得紀念~真母愛)
@第二項:B1以上英檢。 還記得國二寒假,家教讓這孩子挑戰了英檢初級,到此階段其實已達到會考多元積分的加分標準,然後國文媽就高枕無憂沒再想著要更進一步考試。時隔一年,家教竟然又跟國文媽說可以幫他報名英檢中級考試,當初國文媽心想,如果等高中再考,說不定也可以再次在申請大學時加分……,但是一想到老師殷勤的指導與彬彬這麼努力的學習,國文媽汗顏自己的思考似乎太過功利主義,所以立刻又幫彬彬報名英檢中級測驗,結果也順利通過了B1。而今?!進入雙語實驗班的條件之一,竟然是B1以上證書!這果然印證了「機會是留給準備好的人」這句老派的警語,也驚訝於無心插柳不求回報竟也能有老天爺獎賞的意外收穫,果然,任何努力皆不會白費啊!
@第三項:推薦函???!!! 天啊~這個在國外極其常見的要求,在國內卻極少使用,現在突然要讓師長為國三彬寫「推薦函」,一來著實太麻煩老師,二來也擔心國三彬不懂得箇中應對進退而對老師失禮。 國文媽根據彬彬的性格,為彬彬量身訂製寫了一份「推薦函邀稿須知」,內容包含:要如何向不同專業的師長開口邀稿、如何根據與不同師長的關係提供不同的參考資料、委婉建議推薦函必須包含的目的面向、以及確認推薦函收稿時間與收稿時該有的禮節、甚至是面對師長拒絕時該有的心態調整……。 然後請國三彬確認邀稿對象、完成上述資料準備,以公文夾裝訂得整整齊齊後到校執行這項困難的任務。隔天回家,國文媽立刻探問今日工作成果,只聽國三彬訕訕地說「導師的不敢給」(啥?哩工啥!導師最重要耶~)「因為我昨晚聯絡簿忘記給你簽名,今天有犯錯惹老師生氣的感覺,所以打算延後一天等表現好再跟導師邀稿……」。唉,為娘的真不知道該稱讚你伶俐還是該罵你天然腦呆啊!也衷心感謝師長們的疼惜,願意給這孩子挑戰的機會,盡心盡力為國三彬完成了這項額外工程。就連國文媽也寫了一份喔~(簡章說家長亦可撰寫推薦函)
國文媽與國三彬除了母子親情,一向是教練與選手,(俏)秘書與總裁的關係……(製圖爸os:你很敢講耶~)。國文媽會列出目標任務與工作項目提供國三彬"決定"是否跟進,然後國文媽再根據國三彬的程度與狀態隨時調整過程中所需要的訓練資源,協助這孩子一步步前進。其中難免也有高低潮或情緒差,這時就得考驗兩人累積的默契與情感值,軟硬兼施突破低谷再攀高峰。母子倆除了偶爾的”摩斯拉”大戰”哥吉拉”外,基本很少有撕破臉的狀態,因為國三彬明白所有挑戰都是自己”心甘情願”決定參與的,而媽媽只是身兼吃力不討好的培訓腳色,甚至少了國文媽這個得力助手,他也明白自己並沒有足夠的心力處理過程中的瑣碎,所以,當國文媽偶爾出現恨鐵不成鋼的抓狂時刻,這孩子倒也還願意屁顛屁顛的討好跟上。
其實國文媽有跟彬彬約定好:「如果哪天你累了,需要暫停、需要休息,甚至興起了逃避、放棄的念頭,” 沒關係,媽媽支持你 ”,請你一定要誠實面對內心的聲音,一定要勇敢說出自己的想法,因為在媽媽心裡,沒有任何目標成就 ”比你重要”!人生有很多的選項與可能,也值得擁有許多的快樂,真的無需死磕在慘澹的泥淖中!」這些話國文媽說了很多年,也說過很多次,彬彬一路上有了不被放棄的底氣,也有了被理解的安全感,這孩子往往能展現出更沉穩的態度面對自己的日常,我想,這也是國文媽與國三彬最舒服的相處溫度啊!
|
|
| ( 心情隨筆|家庭親子 ) |

















