網路城邦
弱電安防系統 的部落格
(
新版
)
首頁
文章創作
個人相簿
訪客簿
作家簡介
加入好友
|
推薦此部落格
|
加入我的最愛
|
訂閱最新文章
作家:務由
作家
務由
文章推薦人
(0)
其他創作
‧
鵬驥PCL-100
‧
WEB標準版門禁考勤管理系統畫面(下)
‧
WEB標準版門禁考勤管理系統畫面(上)
‧
鵬驥讀卡機連線型簡介
‧
鵬驥PP-6750VP/ M0APR5 (APP設定)
‧
鵬驥PP-6750VP/ M0APR5(手機遠端開門)
‧
鵬驥P110外接讀頭
‧
鵬驥PR-105GM說明書
‧
鵬驥遠端密碼開門及變更設定
‧
鵬驥遠端新增人員及卡號
最新創作
‧
MA-510_v5.2 說明書2014/9
‧
MA-520 / RA-520 語音導引型讀卡機
‧
Smart Life APP
‧
TP-Link ipcam rtsp格式
‧
dji Action 5 Pro 縮時錄影
字體:
小
中
大
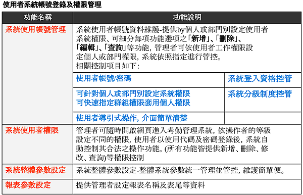
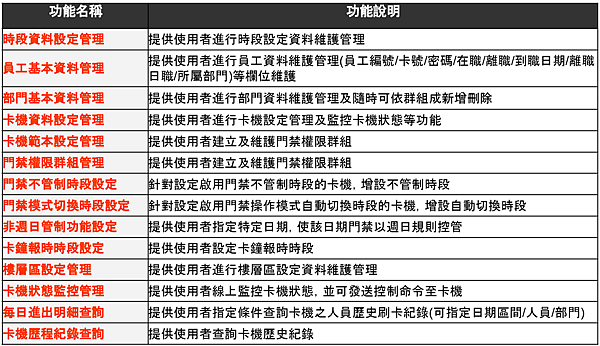
鵬驥讀卡機連線型簡介
2023/10/21 02:43:33
瀏覽
68
|回應
0
|推薦
0
鵬驥讀卡機連線型簡介
WEB標準版門禁考勤管理系統畫面
(
知識學習
|
科學百科
)
引用網址:https://classic-blog.udn.com/article/trackback.jsp?uid=mofull&aid=179968778